HMDE: un plugin sviluppato dal LAD per La visualizzazione del dato stratigrafico
Tag: Harris matrix, Stratigrafia, Directus, HDME, Coding, Applicazioni web, Tutorial
Pubblicato il 31 agosto 2024
Già da più di un anno, il team del LAD sta sperimentando nel cantiere archeologico di Çuka e Ajtoit, in Albania meridionale, la piattaforma Directus.io per la gestione del dato relazionale. La piattaforma, infatti, sta venendo utilizzata con successo per lo raccolta dei dati prodotti durante lo scavo, la ricognizione, l’analisi e dallo studio in laboratorio e in biblioteca dei contesti archeologici. Fra questi dati, viene raccolto, gestito e analizzato naturalmente, anche quello stratigrafico. La visualizzazione tabellare — ovvero quella predefinita di Directus.io — di questa tipologia di rilievo è scomoda e poco utile e informativa. Per questo motivo si è cercato di estendere Directus.io in modo da rappresentare le stratigrafie rilevate nella forma dello Harris Matrix, formato certamente più utile e consueto. A tal scopo è stato sviluppato un plugin nell’àmbito di una tesi di laurea triennale, rilasciato con licenza open source (GNU AGPL v.3.0) al fine di condividere con la comunità questo raggiungimento e da questa raccogliere riscontri e un contributo allo sviluppo futuro.
Directus.io
Directus.io è una piattaforma intesa per rendere accessibili i database relazionali a utenti non necessariamente dotati di particolari capacità tecniche. Secondo la definizione dello stesso team che lo sviluppa:
Directus is an Open Data Platform built to democratize the database.
Il principale uso che se ne può fare su uno scavo è quello di facilitare le operazioni di data entry anche a quegli operatori non dotati di formazione (informatica) specifica. Directus.io è uno strumento a sorgente aperta (open source), estremamente supportato e (sotto certe condizioni) utilizzabile gratuitamente. Potenzialmente, quindi, rappresenta una soluzione notevole ed accessibile per le fasi di raccolta del dato. Se configurato bene, le maschere intuitive della piattaforma possono facilitare l’immissione contestuale di quanto serva registrare durante gli interventi in cantiere, senza che questo rappresenti una ulteriore complicazione per chi opera.
La stratigrafia come costrutto relazionale
Per quanto riguarda la stratigrafia è molto semplice immaginare una struttura tabellare più o meno complessa che possa accogliere i record inerenti alle caratterisctiche delle unità stratigrafiche ma anche, e soprattutto, la loro mutua relazione fisica. Il paradigma relazionale è egemone quando si tratta di immagazzinare questo tipo di dato, e Directus.io consente di creare schemi assolutamente adatti a questa esigenza.
Directus.io, però, non è stato progettato per assolvere specificatamente al trattamento del dato stratigrafico. È, anzi, una piattaforma general purpose estremamente versatile e quindi totalmente generica. Perchè una istanza di Directus.io possa addattarsi alle necessità proprie di uno scavo archelogico, essa dovrà essere estesa.
I custom layout
Quando ci si trova a gestire dati complessi, naturalmente la prima e più immediata esigenza di cui prendersi cura è quella della loro visualizzazione. Il fatto che la visualizzazione del dato stratigrafico a grafo, nella tipica froma del Matrix di Harris, sia da preferirsi alla arida rappresentazione tabulare delle relazioni è evidente.

Directus.io consente un’ampia gamma di Layout — overo modi di rappresentare graficamente liste di elementi — associabili al dato, e questo significa che qualunque tabella può essere presentata in uno dei formati predefiniti, a patto di configurare i layout in modo che sappiano come semantizzare il dato conenuto nei record. I layout originari sono Calendar, Cards, Kanban, Map e Table che è il predefinito. Una volta selezionato il layout di nostro interesse bisognerà semplicemente indicare alla piattaforma quale colonna del record dovrà valorizzare il particolare elemento grafico della rappresentazione scelta. Ad esempio, se scegliamo il layout Map e la nostra tabella possiede delle colonne relative alla localizzazione geografica del record, allora basterà indicare quale di esse debba essere considerata la fonte del dato latitudinale e quale quella del dato longitudinale del marker che rappresenterà il dato.
Poniamo il caso di una tabella che possiede due record geolocalizzati.

La rappresentazione tabellare non è l’unica disponibile

Nelle immagini precedenti vediamo come il semplice uso della funzionalità di layouting di Directus.io permetta di passare da una ostica e fredda forma tabellare ad una interessantissima rappresentazione su mappa, che permette qualche forma di ulteriore personalizzazione (nella seconda immagina abbiamo usato una mappa di base, ovvero il DARE: Digital Atlas of Roman Empire). Fortunatamente questo meccanismo è estendibile e come vedremo è stato possibile produrre un layout aggiuntivo che permette di visualizzare i dati sotto forma di Harris Matrix. Directus.io si riferisce a questo tipo di estensioni col termine Custom layouts.
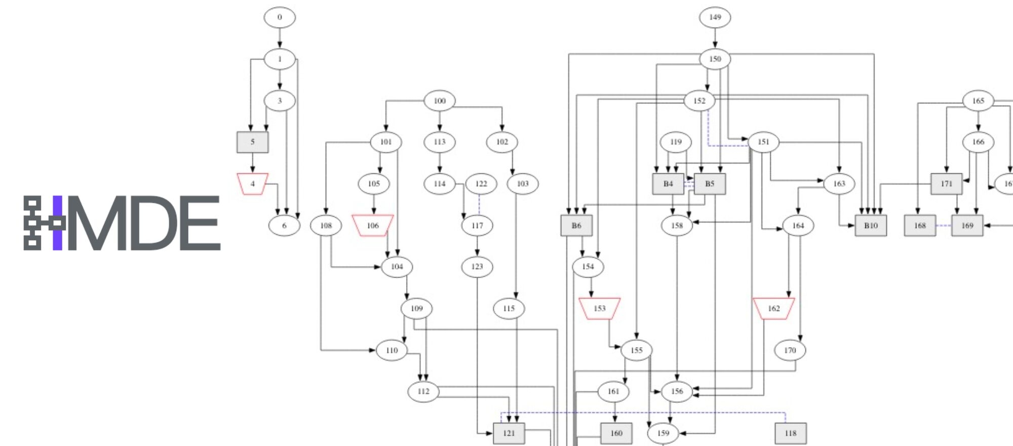
L’HMDE
L’HDME, ovvero Harris Matrix Directus Extension, è quindi un custom layout per Directus.io che si occupa di rappresentare il dato stratigrafico nella forma più consueta per gli archeologi odierni, ovvero il grafo orientato. Basterà, come detto, indicare alla piattaforma quali colonne sono depositarie di dati quali l’identificativo dell’Unità Stratigrafica, la sua descrizione, etc.

Bisognerà inoltre rispettare alcune specifiche nella fase di modellizzazione delle tabelle che si vogliono rappresentare. Queste specifiche vengono descritte in un video tutorial accessibile di seguito, come anche dalla pagina GitHub del progetto e che contiene anche le istruzioni dettagliate per l’installazione dell’estensione in una eventuale istanza dockerizzata di Directus.io.
Attualmente il modulo per Node.js già compilato è disponibile alla pagina delle release di HMDE, nonchè nel registry gratuito di NPM.js.
Where can we go from here?
L’HMDE è un progetto (ancora) poco raffinato e che certamente non sfrutta tutte le potenzialità emerse durante i mesi di analisi e sviluppo. Molte migliorie potranno essere apportate in modo che l’estensione garantisca sempre miglior risposta alle richieste delle operatrici e degli operatori sullo scavo. Soprattutto, molte considerazioni teoriche che sono state appena abbozzate potranno essere approfondite ed impiegate sul percorso verso evoluzioni che magari, oggi, non riusciamo ancora a vedere.
Vorremmo concludere questo contributo accennando proprio ad un ambito che durante lo sviluppo è stato certamente trattato, ma non approfondito quanto ci sarebbe piaciuto: l’applicazione della Teoria dei Grafi al trattamento della rappresentazione stratigrafica. Non è questo il luogo che consenta più di un vago accenno, ma l’idea che un Harris Matrix, per essere tale, debba essere concepito come la Transitive reduction di un grafo orientato aciclico ci ha quasi obbligato ad invadere il campo della matematica. Una volta penetrati in quel territorio ci si è presentata una serie ampia ed affascinante di possibilità.
Di queste possibilità, come accennato, siamo riusciti a sfiorare soltanto la superficie: speriamo di poter tornare su questi argomenti nel mnor tempo possibile.
Stay tuned
Risorse
Direcus.io
- Sito ufficiale di Directus.io
https://directus.io/ - Introduzione ai Custom layouts di Directus.io
https://docs.directus.io/extensions/layouts.html HMDE - Repository GitHub dedicata a HMDE
https://github.com/lab-archeologia-digitale/directus-extension-harris-matrix - Repository NPM.js dedicata a HMDE
https://www.npmjs.com/package/directus-extension-harris-matrix - Segnalazione di un bug
https://github.com/lab-archeologia-digitale/directus-extension-harris-matrix/issues - Lista dei release disponibili di HMDE:
https://github.com/lab-archeologia-digitale/directus-extension-harris-matrix/releases Teoria dei grafi - Voce Treccani sulla Teoria dei grafi
https://www.treccani.it/enciclopedia/teoria-dei-grafi_(Enciclopedia-della-Scienza-e-della-Tecnica)/ - Voce Britannica sulla Teoria dei grafi
https://www.britannica.com/topic/graph-theory#ref909835 - Introduzione al concetto di Transitive reduction
https://www.cs.tufts.edu/comp/150FP/archive/al-aho/transitive-reduction.pdf DARE - DARE: Digital Atlas of Roman Empire:
https://dh.gu.se/dare/